简体
繁体
导航
首页
首页
资讯中心
政府信息公开
政务服务
互动交流
下载专区
党建品牌建设
当前位置:
首页
> 政府信息公开 > 黄山市民政局
>
政策解读咨询
>
政策解读
索
引
号:
003138814/202501-00035
信息分类:
政策解读
主题分类:
民政、扶贫、救灾
发文日期:
发布机构:
黄山市民政局
发布日期:
2025-01-10
生效日期:
有效
废止日期:
发布文号:
无文号
关
键
词:
内容概述:
有
效
性:
有效
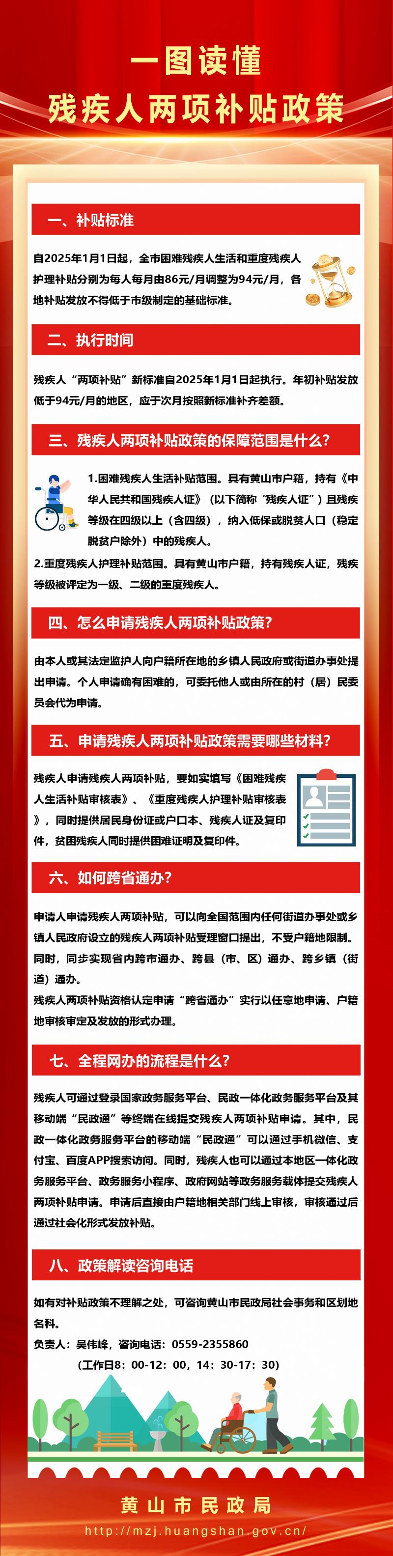
【图片解读】残疾人两项补贴制度
作者:市民政局
发布时间:2025-01-10 16:27
信息来源:黄山市民政局
阅读次数:
次
字号:
大
中
小
文本下载
我要纠错
打印
收藏
扫一扫在手机打开当前页